

Salfahezlin binti MustaphaKetua Bahagian
Akauntan W44Alamat emel ini dilindungi dari Spambot. Anda perlu hidupkan JavaScript untuk melihatnya.
Akauntan W44
Misi dan Visi Bahagian
Objektif Bahagian
KEWANGAN
- Memastikan hasil Majlis dikutip dengan sistematik selaras dengan Enakmen Pentadbiran Majlis Agama
- Islam Melaka 2002 dan Amalan Terbaik Kewangan Majlis Agama Islam Melaka
- Menguruskan penerimaan bayaran sewaan, pinjaman perniagaan dan lain-lain hasil MAIM
- Mengawalselia kaunter kutipan MAIM
- Menguruskan penyediaan penyata kutipan hasil
- Menyelenggara Kutipan Harian dan Penyata Pemungut ke bank
- Mengawal selia stok resit rasmi MAIM
- Menyelenggara buku stok resit MAIM (Kew 67 & 68 )
- Menyelenggara segala data dan maklumat berkaitan hasil
- Menyediakan laporan hasil Majlis pada setiap bulan
- Menyemak hasil kutipan zakat harta dan fitrah dari Pusat Zakat Melaka
AKAUN
- Memastikan Penyata Kewangan MAIM yang disediakan adalah tepat dan lengkap
- Memastikan Penyata Kewangan MAIM mendapat Sijil Bersih Ketua Audit Negara
- Menyediakan Penyata Kewangan MAIM pada atau sebelum 28 Februari tahun berikutnya
- Menyediakan Penyata Kewangan Disatukan Majlis Agama Islam Melaka bersama Anak Syarikat sebelum 30 April tahun berikutnya
- Memastikan segala data maklumat hasil dan rekod perakaunan di selenggara dengan tepat dan teratur
- Mengurus dan mengakaun segala hasil dan perbelanjaan MAIM di dalam sistem perakaunan
- Mengawal selia akaun MAIM
- Membuat pelarasan ke atas transaksi jika perlu
- Menyediakan penyata penyesuaian bank pada setiap bulan
- Menyediakan jawapan pemerhatian audit untuk auditan penyata kewangan, pengurusan zakat dan indeks akauntabiliti
- Mengawal dan memastikan pengurusan belanjawan dibuat mengikut peraturan
- Memastikan peruntukan di bajet dan tunai di bank mencukupi sebelum perolehan dibuat
- Mengawal peruntukan Majlis selaras dan sehaluan dengan dasar majlis
- Penyediaan buku bajet MAIM
- Mengurusetiakan mesyuarat bajet dalaman MAIM bagi membincangkan bajet MAIM mengikut bahagian-bahagian yang berkaitan
- Menyediakan draf warta bajet untuk diserahkan ke Pejabat Penasihat Undang-Undang
- Mengawalselia buku vot MAIM
- Merekodkan segala transaksi berkaitan permohonan pembelian ke dalam buku vot MAIM
- Memantau dan menasihati anak-anak syarikat dalam penyediaan bajet dan pengurusan kewangan
Fungsi Utama Bahagian
Carta Organisasi - Agensi

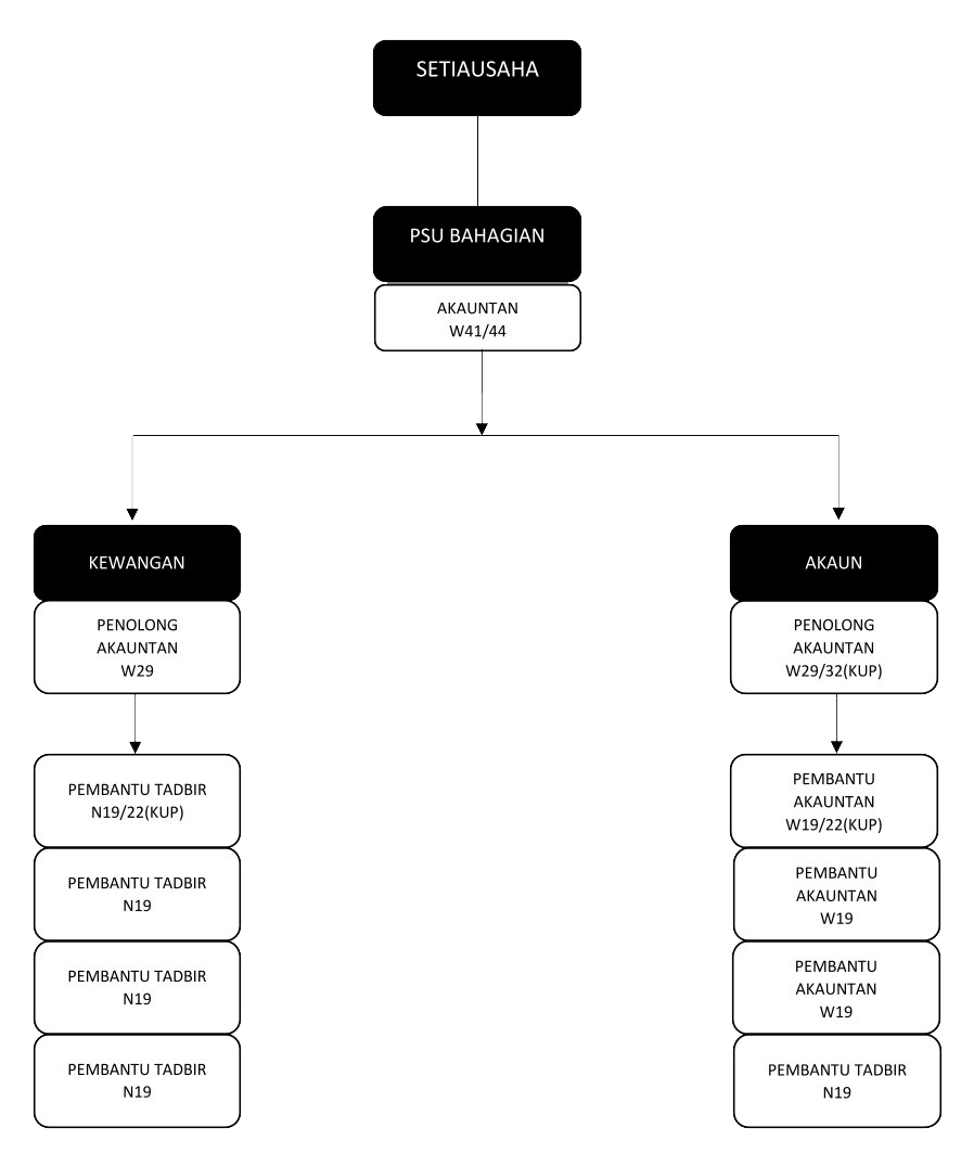
Carta Organisasi - Bahagian

Carta Fungsi

Aktiviti-aktiviti bagi Fungsi
UNIT AKAUN
- Memastikan hasil Majlis dikutip dengan sistematik selaras dengan Enakmen Pentadbiran Majlis Agama Islam Melaka 2002 dan Amalan Terbaik Kewangan Majlis Agama Islam Melaka
- Meresit setiap hasil yang diterima seperti hasil sewaan, bayaran balik pinjaman, hasil jualan, hasil luqatah dan pelbagai hasil lain.
- Menyediakan Penyata Kutipan Hasil dan Penyata Pemungut ke bank setiap hari dan mendepositkan hasil tersebut ke dalam akaun semasa MAIM yang berkaitan berdasarkan Arahan Perbendaharaan
- Menyelenggara buku stok resit MAIM (Kew 67 & 68) bagi mengawal stok resit rasmi MAIM.
- Menyediakan laporan prestasi hasil dan perbelanjaan Majlis pada setiap bulan bagi tujuan rekod dan laporan kepada pihak pengurusan.
- Menyemak hasil kutipan zakat harta dan fitrah yang diterima daripada Pusat Zakat Melaka bagi tujuan rekod dan pembayaran upah amil bulanan.
- Memastikan Penyata Kewangan MAIM yang disediakan adalah tepat dan mematuhi piawaian perakaunan yang telah ditetapkan dan mendapat Sijil Bersih Ketua Audit Negara
- Menyediakan Penyata Kewangan MAIM sebelum atau pada 28 Februari tahun berikutnya
- Menyediakan Penyata Kewangan Disatukan Majlis Agama Islam Melaka bersama Anak-anak Syarikat sebelum 30 April tahun berikutnya.
- Merekod, menyemak dan melaraskan segala hasil dan perbelanjaan MAIM di dalam sistem perakaunan yang digunapakai.
- Mengawal selia akaun-akaun semasa MAIM di Bank Islam(M) Berhad
- Membuat pelarasan jurnal ke atas transaksi yang perlu diselaraskan atau pindahan di antara akaun semasa bagi kumpulan wang berbeza
- Menyediakan penyata penyesuaian bank pada setiap bulan bagi 9 akaun semasa MAIM di BIMB dan 1 akaun semasa di BSN, I akuan semasa di Maybank dan 1 akaun semasa di RHB Bank.
- Menyediakan jawapan pemerhatian audit untuk pengauditan penyata kewangan dan indeks akauntabiliti
- Penyediaan buku bajet MAIM melalui beberapa proses mesyuarat pemeriksaan dan bengkel akhir bajet tahunan
- Mengawal perbelanjaan jabatan berdasarkan bajet yang telah diluluskan
- Menyediakan draf warta bajet untuk diserahkan ke Pejabat Penasihat Undang-Undang sebelum diwartakan.
- Memantau dan menasihati anak-anak syarikat dalam penyediaan bajet dan pengurusan kewangan
- Mengurus Mesyuarat Jawatankuasa Pengurusan Kewangan dan Akaun MAIM setiap suku tahun
- Mengurus Mesyuarat Jawatankuasa Perancangan Pembangunan, Pelaburan, Kewangan dan ICT MAIM sebanyak 4 kali setahun.
UNIT KEWANGAN
- Menyemak dokumen-dokumen sokongan yang diterima daipada bahagian atau jabatan lain bagi tujuan memproses bayaran kepada penerima individu, pembekal atau kontraktor
- Menguruskan pembayaran kepada penerima individu, pembekal atau kontraktor secara bayaran elektronik atau cek atau surat arahan bayaran kepada bank.
- Memastikan bil dibayar dengan segera iaitu tidak lewat dari 14 hari dari tarikh ianya diterima dengan lengkap dan sempurna (AP 103 a)
- Menyediakan daftar bil bagi memastikan bayaran dilaksanakan di dalam tempoh 14 hari bekerja (AP103 b)
- Mengurus bayaran emolumen anggota perkhidmatan MAIM dan pegawai syarak setiap bulan dan membuat bayaran pada tarikh yang telah ditetapkan
- Mengurus bayaran potongan gaji anggota perkhidmatan kepada agensi- agensi yang terlibat seperti kumpulan wang amanah pencen, perkeso dan sebagainya.
- Mengurus pembayaran elaun Ahli Majlis Agama Islam Melaka, elaun JUKMAL, elaun Jawatankuasa Fatwa dan elaun-elaun lain setiap bulan.
- Menyemak borang tuntutan elaun kerja lebih masa dan elaun perjalanan yang dikemukakan oleh anggota perkhidmatan MAIM adalah lengkap dengan dokumen sokongan dan diserah ke Bahagian Kewangan MAIM tidak lewat daripada 10hb dalam bulan berikutnya (AP 100 a).
- Mengurus bayaran elaun kerja lebih masa dan elaun perjalanan agar dibayar pada 20 hb setiap bulan
- Mengurus Daftar pembayaran bagi merekod dengan lengkap perihal baucer , cek dan penerima (AP98)
- Menguruskan bayaran-bayaran akaun kena bayar (AKB) iaitu bayaran yang tidak dapat diselesaikan sebelum atau pada 31 disember setiap tahun yang perlu diselesaikan pada bulan Januari tahun berikutnya (AP 56)
- Memastikan jika ada bil-bil tahun lepas yang tertunggak dan hendak dibayar pada tahun semasa akan diuruskan bayaran jika mendapat kelulusan daripada Pegawai Pengawal (AP 58a)
- Memastikan bajet telah diluluskan bagi sesuatu perolehan barangan atau perkhidmatan atau penyaluran bantuan asnaf dilaksanakan dengan menyemak vot perbelanjaan setiap program dibawah Pusat Tanggungjawab (PTJ) masing-masing. (AP95)
- Mengurusetia Mesyuarat Perolehan Rundingan Terus, Sebutharga dan Mesyuarat Tender MAIM
- Memastikan bayaran yang dibuat adalah tepat dan lengkap.. Jika tidak lengkap, pemerhatian (kuiri) akan dikeluarkan kepada setiap bahagian yang berkaitan bagi melengkapkan dokumen sokongan.
- Menyediakan jawapan pemerhatian audit bagi pengauditan penyata kewangan dan indeks akauntabiliti
- Mengawal dan memastikan pengurusan perbelanjaan dibuat mengikut peraturan
- Memastikan peruntukan di bajet dan tunai di bank mencukupi sebelum perolehan dibuat


